Dr. Gottlieb Strassacker Dr.-Ing. Gottlieb Strassacker
Dozent an der
Universität Karlsruhe
in Ruhestand

Einführung in die NF-Schaltungstechnik mit Röhren

Diese Abhandlung versucht, dem interessierten Leser Verständnis für die elektronischen Gesichtspunkte und die Schaltungstechnik mit Elektronenröhren zu vermitteln. In Büchern, Zeitschriften und im Internet findet man zwar zahlreiche Veröffentlichungen über Röhrenarten und Röhren-Schaltungen für und die verschiedensten Anwendungsgebiete, aber nur selten erfährt der Leser etwas über die richtige Einstellung der Arbeitspunkte an den Röhrenkennlinien.
Arbeitspunkte sind an den Kennlinien die Stellen, an denen die Steuerspannung angreift. Sind die Arbeitspunkte ungeschickt gewählt, so wird eine Verstärkerstufe nach einer Richtung hin gut ausgesteuert, nach der anderen Richtung aber eckt sie schnell an und erzeugt mehr oder weniger starke nichtlineare Verzerrungen des Originals.

1. Verzerrungen

Verzerrungen sind innerhalb des Verstärkers erzeugte Abweichungen eines Signals vom Steuersignal. Das stört besonders bei Musik, wenn sie Töne enthält, die im Ursprungssignal nicht enthalten sind. Dabei sind lineare Verzerrungen von nichtlinearen Verzerrungen zu unterscheiden.

Lineare Verzerrungen entsehen durch zu geringe Bandbreite eines schlecht gebauten Verstärkers, wodurch bei den sehr hohen und den sehr tiefen Frequenzen die Verstärkung nur reduziert wirksam ist. Diese Art der Verzerrungen stört in der Regel weniger, auch weil die Verstärker heutzutage mit ausreichender Bandbreite versehen sind.

Nichtlineare Verzerrungen dagegen entstehen an den nichtlinearen, gekrümmten Kennlinien der Röhren (oder Transistoren). Sie bewirken, dass zu den im Eingangssignal vorhandenen Tönen weitere Töne, in der Regel Oberschwingungen (das sind ganzzahlige Vielfache der Frequenzen vorhandener Töne) hinzu kommen. Aber durch richtige Wahl der Arbeitspunkte und durch Gegenkopplung (Rückkopplung mit 180 Grad gedrehter Phasenlage) können nichtlineare Verzerrungen weitgehend vermieden oder wenigstens verringert und mehr Stabilität der Verstärkung erzielt werden.

Allerdings erfordert richtige Einstellung und Anwendung der Gegenkopplung viel Erfahrung. Denn jede Röhre dreht zwischen Eingang (Steuergitter) und Ausgang (Anode) der betreffenden Stufe die Phase um 180 Grad. Hinzu kommt, bei hohen Frequenzen, da jede Stufe auch als RC-Glied wirkt, eine frequenzabhängige Phasendrehung von null bis 90 Grad. Die Gegenkopplung darf aber für keine Frequenz 360 Grad Gesamtphasendrehung des rückgekoppelten Signals erreichen, wobei zugleich die Verstärkung größer als eins ist! Ansonsten entsteht Mitkopplung mit Schwingungserzeugung bis zu den Anschlägen der Kennlinien, d.h. mit schrillem Pfeifen, das auch unter nichtlineare Verzerrungen einzustufen ist. Um dies zu vermeiden, wird in der Regel eine Absenkung des Amplitudenganges, also der Verstärkung, bei den oberen Frequenzen vorgenommen.

Das folgende Bild zeigt einige Beispiele von unerwünschten nichtlinearen Verzerrungen.

      

1) Sinusschwingung ohne Verzerrungen
2) Sinusschwingung verzerrt durch zu zu negative Spannung am Steuergitter bei Eintakt A-Betrieb
3) Sinusschwingung verzerrt, besonders bei Gegentakt B-Betrieb durch Übernahmeverzerrungen
4) Sinusschwingung stark verzerrt durch einen Anteil der dritten Oberschwingung

2. Allgemeine Einstellung des Betriebszustandes und eines Arbeitspunktes

2.1 Triode und A-Betrieb

      

Für Vorstufen von Verstärkern verwendet man in der Regel Trioden. Das sind Röhren mit drei wirksamen Elektroden: Katode K, Anode A und Steuergitter G. Denn die Heizung H, innerhalb der konzentrisch dazu angeordneten Katode, zählt nicht als Elektrode. Aus der Katode werden durch den von der Heizung H erzeugten Glühzustand Elektronen ausgeschieden, die als Elektronenwolke die Katode umschweben. Da die Anode A an positiver Spannung liegt, so zieht sie die Elektronenwolke an. Diese muss das gewendelte Gitter G durchlaufen und lässt sich von dessen Gitterspannung innerhalb bestimmter Grenzen steuern. Gesteuert wird damit der Katoden-Anodenstrom.

Die Steuerung erfordert eine negative Gittervorspannung. Sie wird durch RK erzeugt. Denn fließt Strom von Nullpotential (Masse, unten) durch RK, so erzeugt er daran eine Spannung, wodurch die Katode gegen Masse positiver wird. Das Gitter aber liegt gleichspannungsmäßig an Null, so dass es gegenüber der positiveren Katode negativ vorgespannt ist. Der Niedervolt-Elko am Katodenwiderstand schließt Wechselspannungen kurz, so dass sich das Gitter wirklich nur gleichspannungsmäßig von der Katode abhebt. Nun müssen wir wissen, in welchem Maße die Katode positiv werden soll. Natürlich ist dafür das Produkt RKIK maßgebend.

Dazu hilft uns am besten die folgende Steuerkennlinie IK = f(-UG), also die Abhängigkeit des Katodenstromes von der Gittervorspannung. Bei Trioden ist der Katodenstrom IK gleich dem Anodenstrom IA da das Steuergitter praktisch stromlos ist.

Bei Vorverstärkerstufen hat man in der Regel noch geringe Spannungswerte; man kann daher den Arbeitspunkt AP etwa in Kennlinienmitte legen, so dass der daran gespiegelte Anodenstrom IA noch in guter Näherung seine Sinusform behält. Die negative Gitterspannung stellt den gewünschten Betriebszustand der Röhre ein. In diesem Falle von geringen Spannungswerten nimmt man A-Betrieb, hier gegeben durch A bei -UG1. Die gestrichelten Geradenstücke markieren den Bereich der Aussteuerung. Er ist längs der Kennlinie fast noch durch ein Geradenstück anzunähern, weswegen nur geringfügige Verzerrungen des Anodenstromes die Folge sind.

Aus Gründen geringer Gesamtverzerrungen sollen Verzerrungen besonders in den Vorstufen klein bleiben, weil dann erstens bereinigende Gegenkopplungen besser wirksam werden und zweitens vorn erzeugte Verzerrungen nicht durch Folgestufen weiter verstärkt werden.

2.2 Pentode und AB-Betrieb

Trioden haben den Nachteil von geringerer Steilheit als Pentoden. Dafür haben Pentoden nicht nur drei, sondern fünf Elektroden; und zwar zusätzlich ein Schirmgitter und ein Bremsgitter. Die Steilheit gibt das Verhältnis von Anodenstromänderung zu Gitterspannungsänderung an.

Das Schirmgitter G2 liegt meist wie die Anode an etwa +250 V. Da dieses Gitter der Katode näher ist als die Anode, hat es sehr anziehende Wirkung auf die Elektronenwolke bei der Katode. Die Elektronen treffen dadurch aber so intensiv auf die Anode auf, dass sie daraus zahlreiche Sekundärelektronen heraus schlagen. Diese würden zum Schirmgitter G2 zurück fliegen, dessen Strom erhöhen und das Schirmgitter überlasten. Sie wären auch für den nützlichen Anodenstrom verloren. Um dies zu vermeiden, hat man ein Bremsgitter G3 eingefügt, das an Katodenpotential liegt, daher die Sekundärelektronen abbremst und zur Umkehr zwingt. Die Gittervorspannung an G1 wird ebenso wie bei der Triode G in den allermeisten Fällen mittels des kapazitiv überbrückten Katodenwiderstandes erzeugt.

Da Pentoden in der Regel höhere Anodenströme haben als Trioden und da man mit ihnen möglichst leistungsfähige Endstufen aufbauen will, verwendet man sie meist im so genannten AB-Betrieb mit zwar geringerem Ruhestrom, dafür aber mit größeren Verzerrungen des Anodenstromes und damit auch der Anodenspannung wegen der im unteren Bereich stärkeren Krümmung der Steuerkennlinie.

Um diese Verzerrungen zu reduzieren, werden zwei Pentoden in Gegentakt geschaltet. Das folgende Bild zeigt die Grundschaltung. Da sich die jeweiligen Halbschwingungen wechselweise überlagern, reduzieren sich die nichtlinearen Verzerrungen von Anodenstrom und Anodenspannung so sehr, siehe folgendes Bild rechts, dass in der Ausgangsspannung optisch fast keine Verzerrungen zu sehen sind. Die Aussteuerung mit fast zweifach großen Amplituden und nur geringen Übernahmeverzerrungen sind also die Vorteile einer Gegentaktschaltung im AB-Betriebszustand. Dennoch können Verzerrungen bis etwa 3% vorhanden sein, die man mit den Augen auch bei reinem Sinusbetrieb nicht sieht.

2.3 Pentode und B-Betrieb

Die dritte Betriebsart, insbesondere für Endstufen, ist der B-Betrieb. Dabei legt man den Arbeitspunkt, also den Angriffspunkt der Steuerspannung in der Steuerkennlinie IA = f(UG1) so, dass der Ruhestrom IA fast null ist. Das heißt, eine Einzelröhre würde bei dieser Betriebsart fast nur die positiven Halbschwingungen der Steuerspannung verstärken; die negativen würden weitgehend unterdrückt. Bei Gegentaktschaltung zweier Endröhren in AB- und B-Betrieb kann man große Amplituden erreichen. Ein weiterer Vorteil ist die geringe Verbrauchsleistung, die der Verstärker im Ruhezustand (zurückgenommene Lautstärke) in Wärme umsetzt. Ein Nachteil sind Übernahmeverzerrungen bei geringen Lautstärken. Diese Betriebsart eignet sich daher besonders für Verstärker, die meist mit großer Lautstärke betrieben werden.

Das nebenstehende Bild zeigt die Verhältnisse bei B-Betrieb qualitativ. Man sieht deutlich an der Kennlinienkrümmung die Übernahmeverzögerung und damit Übernahmeverzerrungen. Das ist der Preis für die genannten Vorteile größerer Ausgangsspannung und Ruhegleichstroms nahezu Null. Denn bei jeder Halbschwingung der Steuerspannung muss die Gitterspannung zuerst die untere Krümmung der Gitterkennlinie überwinden, bevor merklich Strom fließt.

Diese qualitativ dem Verständnis dienenden Darstellungen werden anschließend durch reale Röhrenkennlinien ergänzt, so dass der Leser auch die Röhrendaten und deren Grenzwerte kennen lernt. Dabei ist dem Verfasser bewusst, dass er hier, in einem relativ kurzen Artikel nicht ebensoviel Wissen vermitteln kann, wie dies durch ein ganzes Buch möglich ist.

3. Dimensionierungsfragen an einem Endverstärker

3.1 Die untere Grenzfrequenz

Nicht nur an Endverstärkern gilt die Berechnung der Koppelkondensatoren CK in Verbindung mit den Gittervor- oder Gitterableitwiderständen RG1. Diese beiden sind für die Festlegung der unteren Grenzfrequenz bestimmend. Sie bilden den einfachsten CR-Hochpass. Als Grenzfrequenz bezeichnet man diejenige Frequenz, bei der der Amplitudengang, abhängig von der Frequenz um 3 dB, also auf das 0,707-fache, gegenüber dem Normalwert bei mittleren Frequenzen, abgefallen ist. Es gilt der Zusammenhang:

            f = 1 / (2 π RG1CK )       oder       CK = 1 / (2 π RG1 f )

Man erkennt, dass die untere Grenzfrequenz der Verstärkung umso niederfrequenter ist, je größer das Produkt RG1CK ist. Beispiel: Wird eine untere Grenzfrequenz von f = 20 Hz gefordert und der Widerstand RG1 ist 1 MΩ, dann brauchen wir laut angegebener Formel mindestens CK = 8 nF. Hat RG1 nur den Wert 500 kΩ, dann muss CK mindestens 16 nF aufweisen.

3.2 Die Endröhre EL84

Wir wählen die Endröhre EL84, die in der Zeit der Röhrentechnik eine der gängigsten Pentoden war. Ein Teil dieser Röhren hat die Verbindung von Bremsgitter G3 mit Katode schon innerhalb des Glaskolbens. Betrachten wir nun zuerst die vom Hersteller angegebenen. Grenzwerte:

1) Gleichspannung des Netzteils maximal UB = 550 V;
2) Anodenspannung UA   (es ist UA = UB - IA· RA) maximal 300 V;
3) Gleichspannung am Schirmgitter G2 maximal 300 V;
4) Vorspannung am Steuergitter G1 maximal -100 V;
5) Maximale Stromwärmeleistung der Röhre UA · IA = 12 W;
6) Leistung am Schirmgitter G2 maximal 2 W;
7) Katodenstrom IK (Anodenstrom IA=IK-IG2) maximal 65 mA;
8) Widerstand vor Gitter G1 bei automatischer Vorspannungserzeugung maximal 1 MΩ
9) Widerstand vor Gitter G1 bei fester Vorspannung maximal 300 kΩ.

Alle diese Werte sind Gleichstrom- und Gleichspannungswerte, die mit der Einstellung des Arbeitspunktes und mit dessen Auswirkungen zu tun haben. Sie sind nur indirekt mit der Wechselspannungsverstärkung verbunden!

3.3 Hinweise zur Dimensionierung des Arbeitspunktes bei A-Betrieb

Zu Grenzwert 1) und 2) : Die praktisch ausgeführten Schaltungen arbeiten mit einer Anodenspannung von 250 bis 300 V, entsprechend höher muss die Netzgleichspannung sein: UB = UA + IA· RA.

Zu 3): Die Schirmgitterspannung UG2 beeinflusst wesentlich die Lage der Kennlinien. Das ist deutlich sichtbar am Beispiel der gezeichneten Steuerkennlinien IA= f(UG1) der Röhre EL84.

Zu nachfolgenden Kennlinien: Es sind neben einander skizziert: Links die Steuerkennlinie und rechts das Ausgangs-Kennlinienfeld der EL84. Zunächst zu der linken Kennlinie, der Eingangs- oder Steuerkennlinie.

Kennlinie 1) gilt für UG2 = 250 V, Kennlinie 2) gilt für UG2 = 210 V, beide jedoch für die Anodenspannung von 250 V. Sie spielt hier eine geringere Rolle als bei Trioden. Das bedeutet, je höher die Schirmgitterspannung, desto stärker werden die Elektronen von der Katode zur Anode angezogen, desto größer ist bei gleicher negativer Spannung des Steuergitters G1 der Anodenstrom. Legt man Wert auf einen weiten Aussteuerungsbereich, wie dies bei Endröhren der Fall ist, dann wähle man eine möglichst nahe an den Grenzdaten liegende Schirmgitter- und damit auch Anodenspannung. (Bei Trioden, die kein Schirm- und kein Bremsgitter haben, spielt die Anodenspannung die dominante Rolle für die Lage der Steuergitter-Kennlinien.)

Zu 4): In der Regel erzeugt man die Vorspannung des Steuergitters automatisch durch den kapazitiv überbrückten Katodenwiderstand. Sein Wert folgt aus dem gewählten Arbeitspunkt, d.h. aus der Entscheidung, will ich A- oder AB- oder B-Betrieb einstellen. Bei einem erstmaligen Experimentieren wird man A-Betrieb mit nur einer Röhre wählen.

Der Katodenwiderstand RK multipliziert mit dem Katodenstrom ergibt die automatische Gittervorspannung des Steuergitters. Von VALVO, einem der Röhrenhersteller, wird dazu empfohlen: RK = 135 Ω bei einem Katodenstrom von IK = 53 mA. Dieser Widerstand muss aber dringend kapazitiv durch einen Niedervoltelko von mindestens etwa 100 µF überbrückt werden, da ansonsten eine am Katodenwiderstand entstehende Wechselspannung die Gittervorspannung laufend verändern und mitsteuern würde.
Der Arbeitspunkt ist im Ausgangs-Kennlinienfeld der Schnittpunkt der Widerstandsgeraden RA mit derjenigen Kennlinie, deren Steuergitter-Vorspannung -UG1 eingestellt ist.

Zu 5): Ausgangs-Kennlinienfeld der EL84, obiges Bild rechts.
Das Ausgangs-Kennlinienfeld der EL84 zeigt, dass bei einer Netz-Gleichspannung von UB = 300 V (rechte untere Kennlinienecke) eine Gerade RA dann bei einem Maximalstrom von 150 mA (links oben) ankommt, wenn dieser Lastwiderstand 2000 Ω beträgt. Diese Gerade heißt Widerstandsgerade RA und soll, wie hier zu sehen ist, nahe unter der Maximalleistung von 12 W (siehe Leistungshyperbel Hyp) vorbei laufen. Der Lastwiderstand dürfte demnach nicht kleiner sein, er würde die Verlusthyperbel schneiden und damit die Röhre überhitzen. Besitzt der Lastwiderstand (Beispiel Übertrager und Lautsprecher) neben seinem Realteil noch einen Blindwiderstandsanteil, dann läuft eine Wechselspannungssteuerung nicht entlang der Widerstandsgeraden, sondern als Ellipse darum herum! Das muss nicht schädlich sein bezüglich Überhitzung, da dann die eine Halbperiode unter der Widerstandsgeraden und nur die andere oberhalb verläuft, wodurch sich die Aufheizung im Zeitmittel nicht erhöht.

Zu 6): Die maximale Schirmgitterleistung von 2 W bei 250 V empfohlener Schirmgitterspannung beschränkt den Schirmgitterstrom zu G2 auf maximal etwa 8 mA. Dies wird durch hinreichend großen Schirmgitter-Vorwiderstand von etwa (300V-250V ) / 8mA = 6 kΩ erreicht; denn die an diesem Vorwiderstand anstehende Gleichspannung soll die Netzspannung von 300V auf 250V am Schirmgitter reduzieren. Der Anodenstrom ist die Differenz Katodenstrom minus Schirmgitterstrom.

Zu 7): 65 mA soll der Höchstwert eines Katodenstromes sein. Wir haben oben schon berechnet, bei A-Betrieb nimmt man etwa 53 mA, eingestellt durch den Katodenwiderstand von 135 Ω, bei AB-Betrieb, bei B-Betrieb siehe folgende Abschnitte.

Zu 8) bzw. 9): Der Vorwiderstand vor dem Steuergitter RG1, siehe obige Schaltung, ist wegen der Hochohmigkeit der Röhren-Eingangsseite hochohmig zu wählen, z.B. mit 500 kΩ bis 1 MΩ. Er überträgt fast stromlos das Null- oder Massepotential zum Steuergitter. Die Hochohmigkeit des Steuergitters ist vorteilhaft: Vorangehende Stufen werden dadurch kaum widerstandsmäßig belastet. Denn Belastung hätte Einfluss auf die Lage des Arbeitspunktes der vorangehenden Stufe!

3.4 Hinweise zur Dimensionierung bei AB-Betrieb

Man wird heute, wenn man eine solche Röhrenschaltung aufbaut, der höheren Wechselstrom-Leistung wegen die Gegentaktschaltung in AB- oder B-Betrieb wählen. Die oben gezeichnete Gegentaktschaltung wird für AB-Betrieb wie folgt dimensioniert. Die Werte von Anoden- und Schirmgitterspannung bleiben gegen A-Betrieb unverändert z.B. 250 V. Wegen des bei AB-Betrieb geringeren Anoden- und Katodengleichstromes ist auch der Schirmgittergleichstrom kleiner, so dass der Schirmgitter-Vorwiderstand RG2 größer, etwa zu je 8 kΩ gewählt werden muss. Der hier gemeinsame Katodenwiderstand, siehe obiges Schaltbild, muss auch größer sein; denn die Vorspannung am Steuergitter sei bei AB-Betrieb etwa -9 V. Das bedeutet für getrennte RK je 260 Ω für einen gemeinsamen RK= 130 Ω bei IK = 2·36 mA.

3.5 Dimensionierung bei B-Betrieb

Bei B-Betrieb wird der gemeinsame Katoden- und damit auch der Anodenstrom mit etwa 2·10 mA sehr gering. Dazu soll UG1 = -11,6 V sein, laut Herstellerempfehlung. Das ergibt einen Katodenwiderstand RK= 11,6V/(2·10mA) = 580 Ω. Man wählt den nächst gängigen Wert, denn Widerstände und Kondensatoren gibt es nur in diskreten, also gestaffelten Werten mit Toleranzen von 5% oder nur 1%. (Für UA=UG2=300V werden UG1= -14,7 V empfohlen. Dazu muss aber die Netzspannung UB höher sein als 300 V!)

Da der Katodenstrom mit je 10 mA fast null ist, kann die Steuergitter-Vorspannung auch durch Spannungteiler an Stelle eines Katodenwiderstandes eingestellt werden. Der Schirmgitterstrom beträgt gerade mal je 1,1 mA an jeweils 8 kΩ (=Herstellerempfehlung). Was heutigen Ansprüchen nicht mehr genügt, ist der Klirrfaktor, also die Höhe der nichtlinearen Verzerrungen. Sie werden vom Hersteller sowohl für AB- als auch für B-Betrieb unter Einhaltung der empfohlenen Dimensionierung mit 3,0% angegeben!

4. Wechselstrom- und Wechselspannungssteuerung

Zur Unterscheidung von Gleich- und Wechselgrößen sind Gleichgrößen mit großen, Wechselgrößen mit kleinen Buchstaben bezeichnet!

Wurde ein Arbeitspunkt richtig eingestellt, so kann die steuernde Wechselspannung über den bzw. die Koppelkondensatoren CK angelegt werden. Da die Röhreneingänge hochohmig sind, reichen dazu einige Nanofarad aus (siehe folgenden Abschnitt). Die Wechselspannungen steuern dann die Röhre, d.h. sie schieben den Arbeitspunkt nach beiden Seiten hin und her. Hat man zu größe Spannungen gewählt, dann gibt es nichtlineare Verzerrungen, weil die oberen oder unteren Spitzen an den Kennliniengrenzen (siehe IA-UA-Kennlinienfeld) anecken. Trick: Eine optimale Symmetrierung kann man erreichen mittels eines Potentiometers, das man als Katodenwiderstand oder Ergänzung dazu einschaltet. (Hinweis: Ein "Potentiometer" hat weder etwas mit mathematischen Potenzen noch mit humaner Potenz zu tun, es ist einfach ein einstellbarer Drehwiderstand.) Ein Lautstärkeregler wird am Eingang der Gesamtschaltung angebracht.

4.1 Eingangsspannungen und Ausgangsübertrager

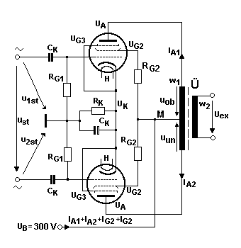
Bei den Gegentaktschaltungen müssen die zwei auf Masse (Nullpotential) bezogenen Steuerspannungen gegen einander 180o phasenverschoben sein: ust = u1st-u2st. Diese Gegenphasigkeit wird in der vorausgehenden Vorstufe besorgt (siehe Abschnitt ''Phasen-Treiberstufe'').

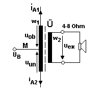
Die Gegentaktschaltung zeigt den Anschluss des Ausgangsübertragers Ü. Er ist unentbehrlich, da der Ausgangswechselstrom iA klein und die Ausgangswechselspannung uA im Vergleich zu den Notwendigkeiten eines Lautsprechers groß sind: Beim Gegentakt-Betrieb haben wir ganz grob eine maximale Spitzenausgangsspannung ûA= 200 V bei auch grob maximalem Strom îA=140 mA. Das ist eine effektive Leistung P1 am Eingang des Übertragers von

            P1 = ûA· îA / 2 = 200 V · 140 mA / 2 = 14 W

Für 20 W Wechselstromleistung werden die Verzerrungen deutlich größer. Warum nun einen Übertrager? Ein Lautsprecher oder eine Lautsprecherbox verkraften weder den Ruhegleichstrom des Arbeitspunktes noch die hohe Ausgangsspannung bei relativ kleinem Strom. Anders ausgedrückt: Der Wechselstrom-Ausgangswiderstand einer Röhrenschaltung ist zu hochohmig für Lautsprecher. Denn sie erwarten Werte zwischen 4 und 8 Ω. Der Übertrager (Transformator) transformiert den Ausgangswiderstand und die Ausgangsspannung der Röhren herunter und den Strom herauf. Für Übertrager mit der Primärwindungszahl w1 und der Sekundärwindungszahl w2 gilt:

            u1 / u2 = w1 / w2     oder     u2 = u1 · w2 / w1

Man wählt daher die Windungszahl w2 des Übertragers wesentlich kleiner als w1 und setzt damit die Ausgangsspannung auf einen passablen Lautsprecherwert herunter und gleichzeitig den Strom herauf. Denn für Strom gilt (abgesehen von leerlaufähnlichem Betrieb!):

            i1 / i2 = w2 / w1     oder     i2 = i1 · w1 / w2

Schließlich bewirkt der Übertrager auch eine Widerstandstransformation:

         Z1 / Z2 = w12 / w22     oder     Z2 = Z1 · w22 / w12

Wer schon von Leistungsanpassung gehört hat, wird versuchen, sie hier anzuwenden. Dies Vorhaben schlägt fehl; denn Röhren haben sehr gekrümmte Kennlinien einerseits und Grenzleistungen andererseits. Wir müssen daher versuchen, den Widerstand der Lautsprecher(box) mittels Übertrager auf den Wert der Arbeitsgeraden RA im IA - UA-Kennlinienfeld hoch zu transformieren.

Wir unterstellen einen Lautsprecherwiderstand von 4 Ohm. Der Arbeitswiderstand RA unserer Röhre EL84 von 2000 Ω wird dann im Quadrat der Windungszahlen herunter transformiert. w12 / w22 = 2000 / 4 und nach Wurzelziehen w1 / w2 = 45 / 2 = 22,5 / 1. So bekommen wir primär einen Wechselstrom-Lastwiderstand von 2000 Ω bei sekundär 4 Ohm. In diesem Beispiel müsste die Primärwindungszahl des Übertragers 22 mal mehr Windungen haben als dessen Sekundärwicklung.
Der Leser wird fragen: Wieviele Windungen absolut? Dies hängt vom Kern Übertragers ab. Dieser kann aus Ferriten oder aus weichmagnetischem Eisen bestehen und entweder mit oder ohne Luftspalt gebaut sein. Diese Größen haben Einfluss auf die Windungszahl pro Volt und werden vom Hersteller angegeben.

In der Mitte der Primärwicklung des Übertragers, bei M, wird die Versorgungsspannung UB eingespeist. Die beiden Anodenströme durchfließen daher diese Wicklung in umgekehrtem Richtungssinn. Dadurch wird der Kern des Übertragers nicht vormagnetisiert, was wichtig ist, ansonsten würde die Magnetisierungskurve nicht mehr symmetrisch ausgesteuert. Der Gleichstrom IA findet in der Wicklung nur den ohmschen Wicklungswiderstand, so dass für jede halbe Primärwicklung gilt:

         UA = UB - Rw1/2 · IA

Anders bei Wechselstrom. Wechselstrom findet primärseitig in jeder Wicklungshälfte (''Hälfte'', weil UB bei M wechelspannungsmäßig an Masse liegt!) den Wechselstrom-Scheinwiderstand Z:

         Z = [( Rw1/2)2 + (ωL1/2)2]1/2

Dabei ist ω = 2 π f, mit f als der Frequenz der gerade übertragenen Schwingung und L1 als Primärinduktivität. D.h. bei niederen Frequenzen überwiegt R, bei hohen Frequenzen ωL. Im mittleren Frequenzbereich muss die angegebene Formel verwendet werden. Der Gleichstrom wird auch nicht auf Seite 2 des Übertragers transformiert, da er zeitlich konstant ist. Bei solchen Übertragern gilt das Induktionsgesetz; es besagt, dass magnetische Wechselfelder in benachbarten Spulen eine Spannung induzieren. Die magnetischen Felder der Seite 1 des Trafos werden durch den Übertragerkern besonders gut durch die Wicklung der Seite 2 geführt.

In der Regel ist es sinnvoller, die Ausgangs-Übertrager mit Luftspalt zu wählen, da dessen Magnetisierungskurve durch den Luftspalt etwas linearisiert und dadurch nichtlineare Verzerrungen verringert werden. Allerdings streuen Übertrager mit Luftspalt magnetisch mehr als solche ohne Luftspalt. Hinzu kommt, dass jeder Übertrager zusätzlich zur unerwünschten Nichtlinearität auch einen Frequenzabfall bei tiefen und bei hohen Frequenzen hat, der beachtet werden muss! Übertrager sind zwar in der Röhrentechnik unvermeidbar, aber sie sind nicht das non plus ultra. Man wird wegen der magnetischen Brumm-Einstreuung beim Aufbau einer Schaltung einen Übertrager mit oder ohne Luftspalt ebenso wie das Netzteil mit dessen Trafo stets hinter den Endröhren und nie in der Nähe der spannungsempfindlichen Eingangsstufen anordnen!

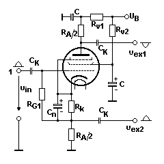
4.2 Die Phasen-Treiberstufe

Zur Ansteuerung der Endstufe wird eine Vorstufe benötigt, die zwei Signale mit 180o entgegengesetzter Phase zur Ansteuerung der beiden Stufen der AB- oder B-Gegegntaktschaltung liefert. Nachfolgende Schaltung ist übersichtlich und leistet das Geforderte. Der Anodenwiderstand RA ist dabei in zwei Hälften aufgeteilt: Einmal RA/2 oberhalb der Anode, einmal unterhalb des Katodenwiderstandes.

Wir betrachten jetzt die positive Halbschwingung eines Sinus am Eingang der Schaltung bei 1. Sie bewirkt eine Zunahme des Katoden-Anodenstromes. Dabei geht das Potential, also die Spannung am unteren RA/2, nach oben, nimmt demnach zu. Das Potential oder die Spannung am halben RA/2 oberhalb der Anode nimmt zwar auch zu, da aber darüber an C das konstante Gleichspannungspotential liegt, drückt die Zunahme nach unten und wirkt sich bezüglich des oberen Ausgangs als Spannungsabnahme aus. Beides wird durch die skizzierten Halbschwingungen an den Ausgängen uex1 und uex2 angedeutet.

Jeder der beiden Widerstände RA/2 hat etwa 1 kΩ. Die Vorspannung am Steuergitter G1 muss wieder durch ohmschen Widerstand RK erzeugt werden wie bei AB- und B-Betrieb, jedoch vorteilhaft kleiner, da die Steuerkennlinie nur in geringem Umfang und im weitgehend linearen Teil ausgesteuert werden soll. Als Höchstwert des Katodenstromes sind 65 mA zugelassen, was einer Gittervorspannung von etwa -6 V bei 250 V Anoden- und 250 V Schirmgitterspannung entspricht (siehe Steuerkennlinie), falls man wieder eine EL84 verwendet. Demnach wird der Widerstand RK = 6 V / 65 mA = 90 oder eher 100 Ohm betragen. RG1 kann 500 kΩ haben. Cn ist wieder ein Niedervoltelko, C ein normaler Elko für 250 V zur nochmaligen Siebung, CK sind Koppelkondensatoren von einigen Nanofarad. Ist jedoch UB = 250 V wegen nochmaliger Siebung und soll UG2 dann 200 V betragen, so wird die Schirmgitterleistung die 2 W nicht überschreiten. Daraus folgt ein Vorwiderstand vor dem Schirmgitter von Rv2 = 50 V / 6.5 mA = 7,7 kΩ, laut Kennlinie des Schirmgitterstromes. Es soll nicht verschwiegen werden, dass man eine Pentode wie die EL84 auch als Triode, allerdings mit veränderten Daten, schalten und verwenden kann. Die Kennlinien dazu kann man auch selbst aufnehmen.

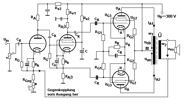
5. Eine erste Verstärkerstufe vor der Phasenumkehr

Diese Vorstufe bewirkt eine erste Spannungsverstärkung mit dem Ausgang an der Anode. Zugleich ist diese Stufe selbst gegengekoppelt durch den Widerstand RGeg unterhalb des Katodenwiderstandes. Dadurch wird ihr Verstärkungsfaktor stabilisiert. Er ist in dieser Stufe in gewissen Grenzen gleich RA / RGeg. Zum Beispiel wird gewählt RA = 2 kΩ, und RGeg = 400 Ω. Dann verstärkt diese Stufe die Eingangsspannung 2000/400 = 5 fach. Am Widerstand RGeg kann auch die vom Ausgang des Verstärkers rückgeführte Rückkopplung angreifen. Dazu mehr bei der Gesamtschaltung.

Die Versorgungs-Gleichspannung UB, die oberhalb des Anodenwiderstandes angeschlossen ist, sollte vor RA nochmals über einen Widerstand und einen Elko gesiebt werden, um auf keinen Fall in die Vorstufe Reste von Brumm einzubringen, was sich besonders bei Trioden störend erweist.

Oft wird auch eine Doppeltriode z.B die ECC83 verwendet. Damit kann die Vorverstärkung auf die in einem Glaskolben enthaltenen zwei Stufen aufgeteilt werden. In jedem Falle ist darauf zu achten, dass bei Vollaussteuerung der Endstufe keine Stufe die Folgestufe übersteuert. Die Verstärkung der einzelnen Stufen ist an einander anzupassen.

6. Gesamtschaltung

Diese Gesamtschaltung ist nach den obigen Ausführungen gedacht als Experimentierschaltung mit nicht zu hohen Strömen. Die Gegenkopplung vom Ausgang her könnte erst dann Schwierigkeiten machen, wenn eine zweite Vorverstärkerstufe zugeschaltet wird. Dann vertauscht man den Anschluss am Ausgang des Übertragers und/oder baut bei Bedarf zusätzlich in diese Rückkopplungsleitung die Parallelschaltung aus R=100 ... 300 Ω und C=10 ... 100 pF ein, möglichst variabel, um kleinste Werte davon einstellen zu können.

Wer von den Lesern heute eine Röhrenschaltung mit nur einigermaßen befriedigender Leistung aufbauen will, dem seien leistungsfähigere Röhren z.B. die EL 34 (in USA bekannt als 6CA7) in Gegentaktschaltung empfohlen. Schaltungen mit Röhren EL34 und anderen findet der Leser in den nachfolgenden Literaturangaben, besonders in den Büchern von Gittel und Haas und den Veröffentlichungen von Jeschkeit.

7. Anhang

Es soll als Hintergrundwissen auch die klassische Röhrengleichung genannt werden:

            Steilheit · Durchgriff · Innenwiderstand =1

in Formelzeichen angeschrieben: (Δ IA / Δ UG1)·(Δ UG1 / Δ UA)·(Δ UA / Δ IA) = 1

Steilheit S = Δ IA / Δ UG1 für konstante Anodenspannung;
Durchgriff D = Δ UG1 / Δ UA für konstante Anodenstrom;
Innenwiderstand Ri= Δ UA / Δ IA für konstante Spannung am Steuergitter G1

Die Steilheit erkennt man, wie wir schon wissen, an den Steuerkennlinien einer Röhre. Sie gibt an, wie stark sich der Anodenstrom für eine kleine Änderung der Spannung am Steuergitter ändert.
Der Durchgriff zeigt, wie stark die durch Brems- und Schirmgitter rückgreifend steuernde Wirkung der Anodenspannungsänderung ist. Um einer kleinen Erhöhung der Steuergitterspannung gleich zu kommen, bedarf es einer viel größeren Erhöhung der Anodenspannung. Der Durchgriff ist daher stets viel kleiner als eins. Das gilt für Pentoden in noch viel stärkerem Maße als für Trioden.
Unter dem Innenwiderstand Ri versteht man stets den ausgangsseitigen Innenwiderstand, der bei Trioden meist kleiner, bei Pentoden meist größer ist als der Lastwiderstand RA.

Dabei ist Δ jeweils eine kleine Änderung der genannten Größe. :

Man erkennt aus der Röhrengleichung, dass z.B. bei geringerer Steilheit S und geringerem Innenwiderstand Ri, wie dies bei Trioden der Fall ist, der Durchgriff größer sein muss. Umgekehrt haben Pentoden einen geringen Durchgriff und dafür größeren Innenwiderstand und größe Steilheit.

Die neben stehenden Kennlinien von Triode und Pentode verdeutlichen den Unterschied zwischen beiden Röhrentypen in den Anodenstrom-Anodenspannungs-Kennlinienscharen.
Das Ausgangs-Kennlinienfeld der Triode ist durchweg niederohmig, insbesondere im Bereich größerer Werte von UA und IA, dort wo der praktische Betrieb statt findet. Das wird durch den Quotienten des kleinen Dreiecks mit ΔUA und ΔIA deutlich. Denn im horizontalen Teil der Pentoden-Kennlinien bei h, im Raumladungsbereich, ist ΔIA fast null und somit Ri bei gleich bleibendem ΔUA sehr groß. Dagegen ist die Pentode im Anlauf- oder Sättigungsbereich bei n, etwa zwischen 0 und UA1, sehr niederohmig.

Literatur

H. Barkhausen, Elektronen-Röhren, Band 1 bis 4, S. Hirzel Verlag Leipzig 1954
VALVO Handbuch-Empfängerröhren, Eigenverlag 1971
Joachim Gittel, Jogis Röhrenbude (Röhren-NF-Verstärker), Franzis Verlag 2004
Volker Jeschkeit, Röhrenverstärker, www.jogis-roehrenbude.de/Leserbriefe/Jeschkeit-Amps.htm
Gerhard Haas, High-End mit Röhren, Referenzschaltungen zum Nachbau, Elektor-Verlag 1995