High-End-Bausatz Fiesta 25         zur Standard Fiesta 25

Fiesta 25 ein Visaton Standlautsprecher
Die Daten der Fiesta 25
- Maße (HxBxT): 120 x 32 x 40 cm
- Impedanz: 4 Ohm
- Empfindlichkeit: 91 dB (2,83V/1m)
- Frequenzbereich (-8dB): 42 - 20 000 Hz
- Prinzip: geschlossene 3 Wege-Box
Nachdem Visaton mit Fiesta 25 eine Box vorstellt, die
- ungewöhnliche Dynamik bietet und dazu
- mit 2 Stück 25 cm Tieftöner einen trockenen
- sehr leistungsfähigen Bass
wollten wir eine High-End Weiche nicht vorenthalten.

Der Bausatz ist mit High-End-Weiche und versilbertem Kupferkabel sehr günstig, da keine Aufbaukosten zur Erstellung der Fertigweiche anfallen; denn diese bauen Sie ja selbst.

Unser High-End-Bausatz enthält:

DK 8 P das Herzstück von
Fiesta 25, der DK8 P 15W
Druckkammerlautsprecher,
der als Mitteltöner
verwendet wird.
- Visaton Hochtonhorn HTH 8.7
- zwei Visaton Tieftöner: 2 x Visaton W 250 S
- den Frequenzweichenbausatz
- Anschlussklemme mit vergoldeten Messingklemmen
- 8 Beutel Dämpfungsmaterial Polyesterwolle
- 32 Stück Holzschrauben PAN 4x 20 mm
- versilbertes Kupferkabel mit 2,5 mm2 Querschnitt
- schwarzer Bespannstoff
- die Bauanleitung
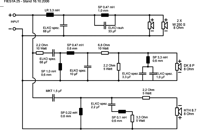
Die Frequenzweichenbauteile auf Holz aufzubauen
- 3,3 mH Mundorf H-core coil
- 0,47 mH Backlackspule mit 1,4 mm Draht
- 1,0 mH Backlackspule mit 1,0 mm Draht
- 0,47 mH Backlackspule mit 1,0 mm Draht
- 3,3 mH Backlackspule mit 0,7 mm Draht
- 0,22 mH Backlackspule mit 0,7 mm Draht
- 0,1 mH Backlackspule mit 0,7 mm Draht
- 1,5 μF Mundorf Zinn-Folienkondensator
- 2x 68 μF MKP-Kondensator/400V
- 33 μF MKP-Kondensator/400V
- 10 μF MKP-Kondensator/400V
- 3,3 μF MKP-Kondensator/400V
- 2,2 μF MKP-Kondensator/400V
- 1,0 μF MKP-Kondensator/400V
- 6,8 Ohm MOX10-Widerstand (blau-grau-gold)
- 3,3 Ohm MOX10-Widerstand (orange-orange-gold)
- 3x 2,2 Ohm MOX10-Widerstand (rot-rot-gold)

Preis unseres High-End-Bausatzes
ohne Gehäuse für eine Box: - nicht lieferbar

Falls Sie die Frequenzweiche lieber auf eine Universal-Leiterplatte statt auf Holz aufbauen wollen, so empfehlen wir 2 Stück 220 x 155 mm Universal-Leiterplatten pro Box (also 4 für ein Paar):
Leiterplatte, Best.-Nr. I-8805002,     Preis   EUR 11,80 ohne MwSt: € 9.92 / $ 11.40

Hinweis: Der Druckkammerlautsprecher ist mit einigen Handgriffen umzubauen; dies beschreibt die Bauanleitung.

zur Beschreibung der Fiesta 25  

Die Frequenzweiche zu Fiesta 25 (hier mit den Visaton Standardbauteilen)

Fiesta

zur Beschreibung der Fiesta 25  

  zur Klang+Ton-Übersicht   zur Visaton-Übersicht   zu den Subwoofern